你好,欢迎来到江苏箭宇助剂科技有限公司,我们将竭诚为您服务。
今天是:
网站首页
公司简介
产品应用指导
新闻中心
产品展示
生产基地
技术支持
联系我们
产品分类
清洗及表面处理消泡剂
水处理工业消泡剂
脱硫工业消泡剂
造纸工业消泡剂
纺织印染消泡剂
石油工业消泡剂
涂料工业消泡剂
水泥建材工业消泡剂
发酵工业消泡剂
油墨油漆行业消泡剂
水性油墨、丝印油墨、油性油
化学工业消泡剂
橡胶制品消泡剂
有机硅型消泡剂
非硅消泡剂
聚醚型消泡剂
脂肪醇型消泡剂
固体粉末型消泡剂
油墨油漆行业消泡剂
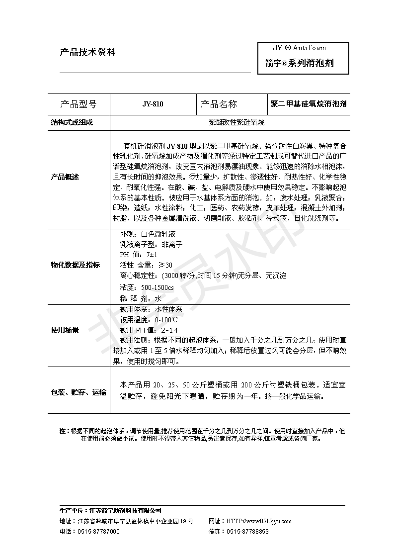
JY-810水性有机硅消泡剂
上一张:
JY-111非硅消泡剂
下一张:
GPE-30聚醚发酵消泡剂
网站首页
|
公司简介
|
产品应用
|
新闻中心
|
荣誉资质
|
生产基地
|
技术支持
|
联系我们
|
联系人:陈先生 13813211678 电话:0515-87787000 传真:0515-87788859 Email:jyu021@126.com
地址:江苏省盐城市阜宁县益林中小企业园19号 邮编:224400
江苏箭宇助剂科技有限公司 版权所有 备案号:
苏ICP备12048854号
技术支持:盐城思科
网站图片仅供参考 具体以实物为准