你好,欢迎来到江苏箭宇助剂科技有限公司,我们将竭诚为您服务。
今天是:
网站首页
公司简介
产品应用指导
新闻中心
产品展示
生产基地
技术支持
联系我们
产品分类
清洗及表面处理消泡剂
水处理工业消泡剂
反渗透水处理
一般水处理
生活、化学工业废水处理
循环冷却水、空调循环水
脱硫工业消泡剂
造纸工业消泡剂
纺织印染消泡剂
石油工业消泡剂
涂料工业消泡剂
水泥建材工业消泡剂
发酵工业消泡剂
油墨油漆行业消泡剂
化学工业消泡剂
橡胶制品消泡剂
有机硅型消泡剂
非硅消泡剂
聚醚型消泡剂
脂肪醇型消泡剂
固体粉末型消泡剂
水处理工业消泡剂
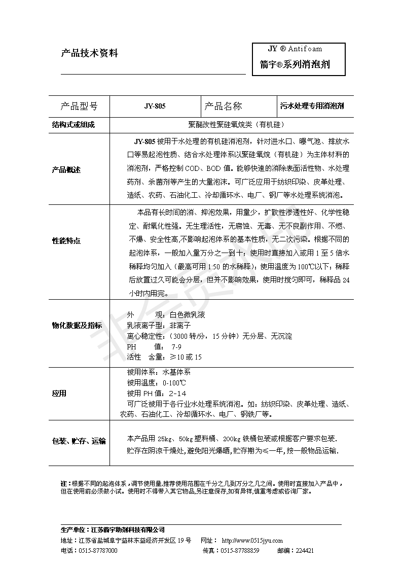
工业废水处理消泡剂JY-805
上一张:
有机硅水处理消泡剂JY-805
下一张:
垃圾反渗透水处理消泡剂JY-02
网站首页
|
公司简介
|
产品应用
|
新闻中心
|
荣誉资质
|
生产基地
|
技术支持
|
联系我们
|
联系人:陈先生 13813211678 电话:0515-87787000 传真:0515-87788859 Email:jyu021@126.com
地址:江苏省盐城市阜宁县益林中小企业园19号 邮编:224400
江苏箭宇助剂科技有限公司 版权所有 备案号:
苏ICP备12048854号
技术支持:盐城思科
网站图片仅供参考 具体以实物为准